江苏海洋大学2025年研究生调剂时间表
2025/4/9 17:11:45
来源: 网络
4月8日起2025考研调剂系统已经开通,江苏海洋大学公布2025年硕士研究生招生考试调剂公告,具体2025考研调剂专业、考研调剂名额、考研调剂系统开放时间、2025考研调剂安排等,和海天考研复试直通班指导老师一起看看吧!
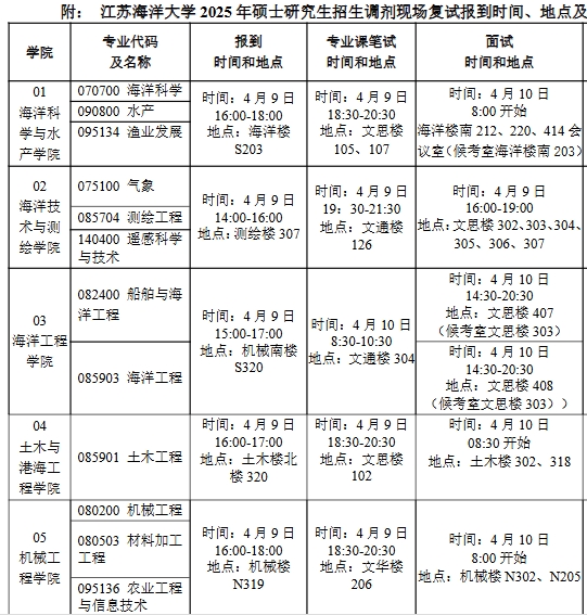
第一轮调剂开放时间为:2025年4月8日0:00,开放时间不低于12小时。调剂复试报到地点:江苏海洋大学苍梧校区(连云港市海州区苍梧路59号),调剂志愿考生复试自2025年4月9日开始,具体时间请参见各培养学院招生调剂复试录取工作细则。




▶更多往年国家线:点击查看
大家及时关注各院校考研复试安排,海天考研网也持续更新!初试只是敲门砖,复试才是决定你上岸的关键因素!2025海天考研复试辅导班,帮助同学们进行考研复试技巧点拨、英语听力辅导、复试调剂等,提前了解提前备考,上岸更有把握!

2025考研人数达388w,考研热度依旧火热!如何备战2026考研?哪个考研专业适合自己?在职考生如何备考?考研知识点繁多,择校困难大,和海天考研咨询老师聊一聊。网课面授多项选,专业辅导1对1,全年集训随时学!

下一篇:暨南大学2025年研究生调剂公告
热门推荐





