华北电力大学2025考研复试考试大纲
2025考研人还不能停,初试结束后不太理想的同学还是早早准备复试为妥,那考研复试专业课复试哪些考点呢?华北电力大学已公布2025考研复试科目考试大纲,海天考研复试指导老师帮同学们汇总了工商管理学、化学专业、电气工程等复试内容,一起来提前准备吧!
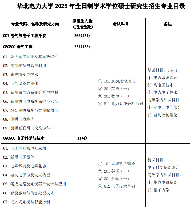
全日制学术学位硕士研究生招生专业目录
全日制专业学位硕士研究生招生专业目录
非全日制专业学位硕士研究生招生专业目录
非全日制专业学位硕士研究生招生专业目录(单独考试)


更多专业复试查看:https://yjsy.ncepu.edu.cn/zsxx/yjszsjz/ab3023fdcaa242929e27f367924190b2.htm
2025考研真题答案:http://www.htkaoyan.com/show/87694.html
近年考研分数线:http://www.htkaoyan.com/show/83325.html

大家及时关注考研查分时间及各院校考研复试大纲,海天考研网也持续更新!初试只是敲门砖,复试才是决定你上岸的关键因素!2025海天考研复试辅导班,帮助同学们进行考研复试技巧点拨、英语听力辅导、复试调剂等,提前了解提前备考,上岸更有把握!
2025考研人数达388w,考研热度依旧火热!如何备战2026考研?哪个考研专业适合自己?在职考生如何备考?考研知识点繁多,择校困难大,和海天考研咨询老师聊一聊。网课面授多项选,专业辅导1对1,全年集训随时学!






